Dimension. Addon for blender 2.79 and 2.80 to measure distance, angle and add description.

$0+
21 ratings

Addon to create dimensions in the Blender.

Add > Curve > Dimension

3 types of linear dimensions, 1 radius, 1 diameter, 3 corner and 1 note.

It is possible to change the dimension at any time, even after creation.

To this is added the panel. To change the size to select it and click in the panel - change.

You can add a dimension is very simple, just select the two vertices and go to Object mode and a panel click Add Linear dimension or Add 3D dimension.

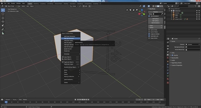
In Blender 2.80 select two vertices and in object mode right click on the object.


For all questions, suggestions and comments, you can contact me at the forum:

https://blenderartists.org/t/the-script-for-creating-dimensions-in-blender/590215/70

$
I want this!
Copy product URL

Ratings

5.0
(21 ratings)
5 stars
100%
4 stars
0%
3 stars
0%
2 stars
0%
1 star
0%
$0+

Dimension. Addon for blender 2.79 and 2.80 to measure distance, angle and add description.

21 ratings
I want this!