EnTrend

$0+
21 ratings

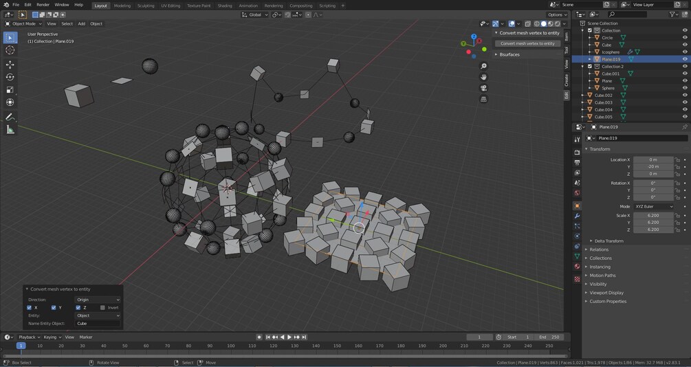
This addon converts each selected mesh elements (vertex, edges, faces) into entity with direction.

Entity: 'Camera', 'Plane', 'Empty', 'Light', 'Object', 'Collection', 'Bone'

Direction can be set according to: 'Origin', '3D Cursor', 'Word Origin', 'View' (inverted and XYZ limitation), 'Normal'. And if you need plus random rotation.


If you select 'Object' entity, enter the name Object in the field.

Addon will place this Object in all selected mesh elements.


If you select 'Collection' entity, enter the name Collection in the field.

Addon will place the Objects from the Collection (in order) at all selected mesh elements.




This addon also sets the direction for selected objects.

Also, this addon can set coordinates and angle for selected objects.







v 1.1 (25-01-2020)

Added different entities.

Entity: ‘Camera’, ‘Plane’, ‘Empty’, ‘Light’


v. 1.2 (26-01-2020):

Added invert orientation and XYZ limitation.

Added entity: Object and object from Collection


v. 1.3 (30-01-2020):

Added, if you need, random rotation.

Added select mesh elements: edge, face.


v. 1.4 (04-02-2020):

Added 'View' direction.

All resulting objects can be linked or not.

All resulting objects can be selected or not.

Random rotation can now be set in numbers.


v. 1.5 (14-03-2020):

Selection an object and a collection from the list has been added to the panel.


v. 1.6 (12-05-2020):

In vertex source added parent entity to vertices.

Added version for Blender 2.79


v. 1.7 (19-10-2020):

Added object size adjustment to face size.


v. 1.8 (19-01-2021):

Objects can now be rotated to any angle. Added the ability to set the distance. Added Empty when select type Object and Collection.


v. 1.9 (22-01-2021):

Added 'Instancing Collection'.

There are now two modes:

1. 'Object from Collection' - objects from the collection are taken in order

2. 'Instancing Collection' - adding empty and setting instancing collection



v. 2.0 (15-09-2022):

Added 'Bone' entities.

Added orientation 'Normal' for face.

Added sets coordinates (angle) for selected objects.


For all questions, suggestions and comments, you can contact me at the forum:

https://blenderartists.org/t/entrend

$
I want this!

Ratings

5.0
(21 ratings)
5 stars
100%
4 stars
0%
3 stars
0%
2 stars
0%
1 star
0%
$0+

EnTrend

21 ratings
I want this!